
3:48
One of the big perks of leading the Onshape R&D team is hosting the much-anticipated Onshape Live Sneak Peek session where the team highlights key enhancements in the product roadmap.
Vajrang on stage at Onshape Live ’23 with the Sneak Peek panelists.

In this year’s session, we wanted to not only show users what we’re planning, but the historic context behind why we’re working on the things that we’re working on. This way, viewers can get a taste of Onshape’s bigger picture.
With Onshape users who are as passionate as we are, it’s quite exhilarating to see the excitement from the viewers during the Sneak Peek session, as shown below.

What caused the excitement? The six 2023 product roadmap highlights that we showed:
- CAM Studio
- Product Structure View
- Sheet Metal Enhancements
- Drawings Enhancements
- Boundary Surface
- Render Studio Enhancements
Note: Product features being shown are in development and are subject to change.
CAM Studio

CAM Studio is a most anticipated addition to the Onshape product family – it’s a state-of-the-art, cloud-native application and supports 2.5-axis, 3-axis, 4-axis, 3+2-axis, and simultaneous 5-axis machining.
We’re working on integrating CAM Studio right into Onshape and to bring you many of the same fundamentals as Onshape has, such as versioning and history, collaboration and sharing tools, branching and merging, and the ability to run multiple jobs at the same time in different tabs.
Product Structure View

Going beyond a simple document search: We’re working on bringing new ways to view and filter all your Onshape Documents and see their revisions, relationships, properties, labels, and more – allowing you the ability to easily find the correct information in an ever-growing network of intertwined design data.
These new Views will provide a common place for information and activities to be centered around, for example creating Publications or Tasks.
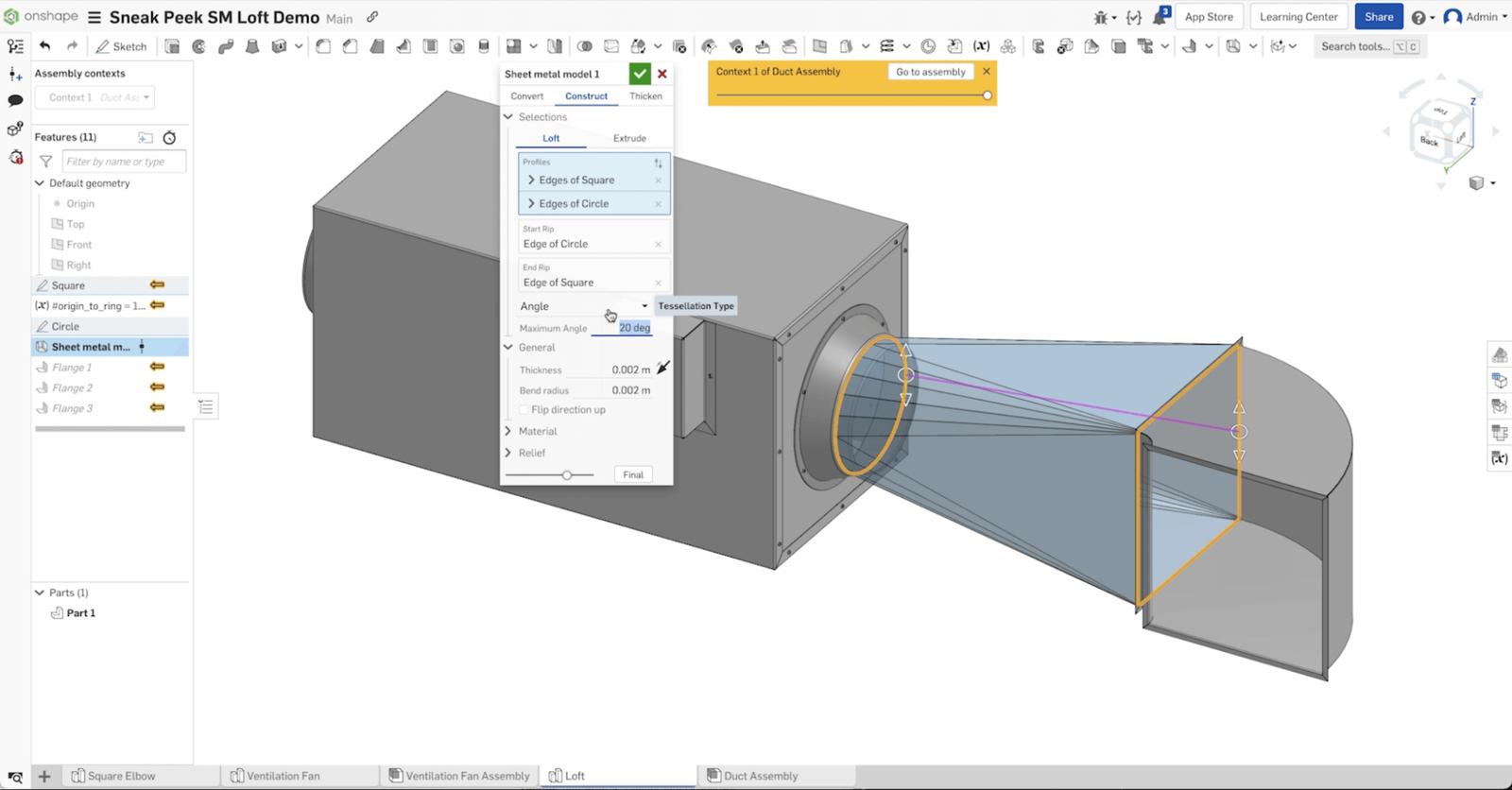
Sheet Metal Enhancements

Elevate your fabrication game with upgraded sheet metal tools that empower precision and innovation at every bend!
We’re adding support for countersunk and counterbore holes – you will be able to add a hole of this kind in the sheet metal model itself, and it will correctly work just as you would expect with the associated flat pattern, hole tables, and drawings.
And we’re also adding support for sheet metal lofts – an indispensable feature for duct fittings and other transitions, dramatically speeding up and simplifying many common sheet metal workflows.
Drawings Enhancements

We’re continuing to add enhancements to Onshape Drawings in many areas: upper and lower limits in inspection tables, automatic associative inspection dimensions, datum targets, hole center marks, fit class tolerances, more standards support in auxiliary views, excluding parts of section cuts – to name just a few.
But the most important new area coming to Drawings is general sketching – the ability to add sketches to drawing views and keep them associative, as well as having support for constraints in drawing sketches!
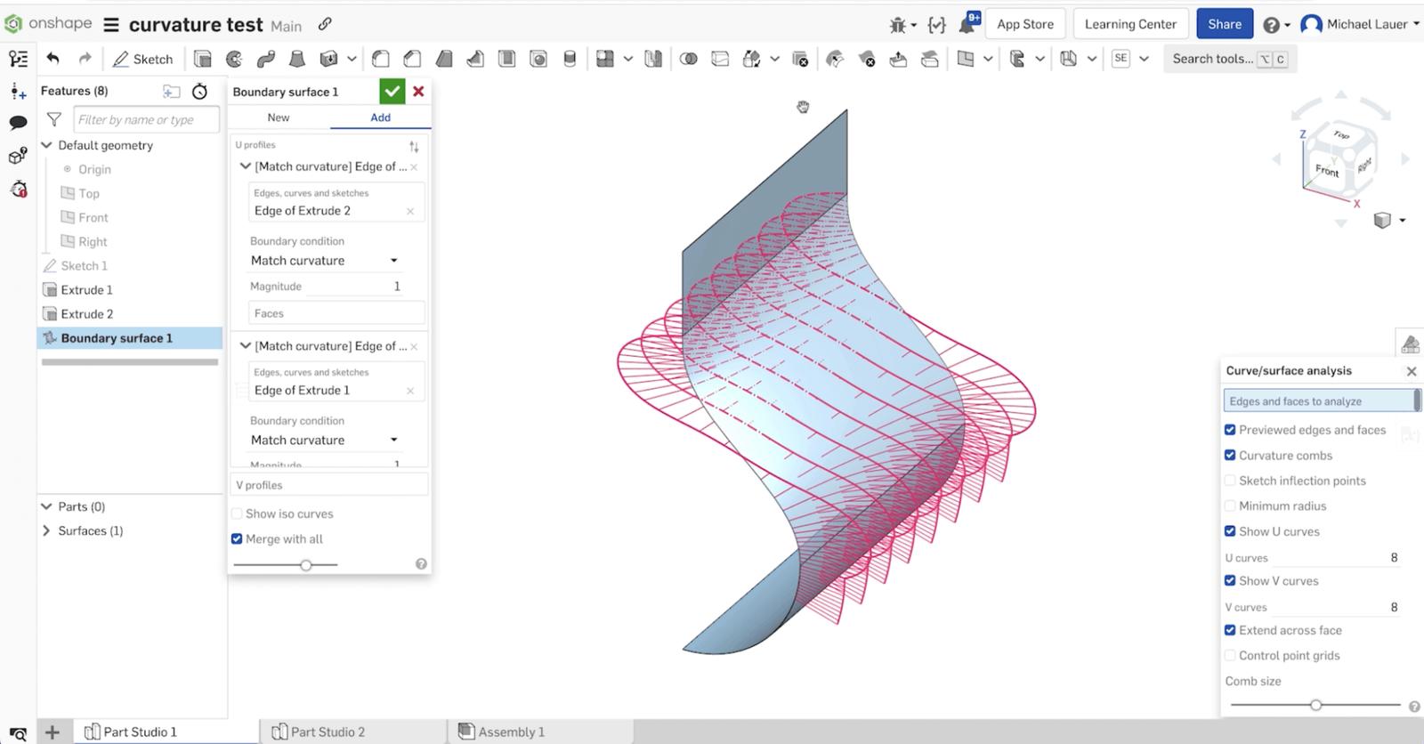
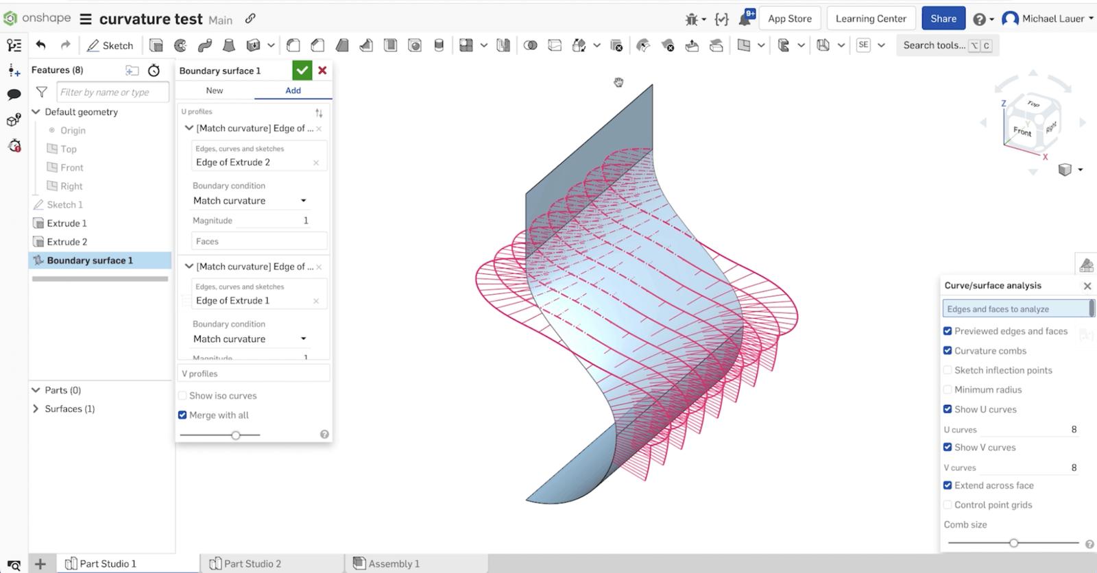
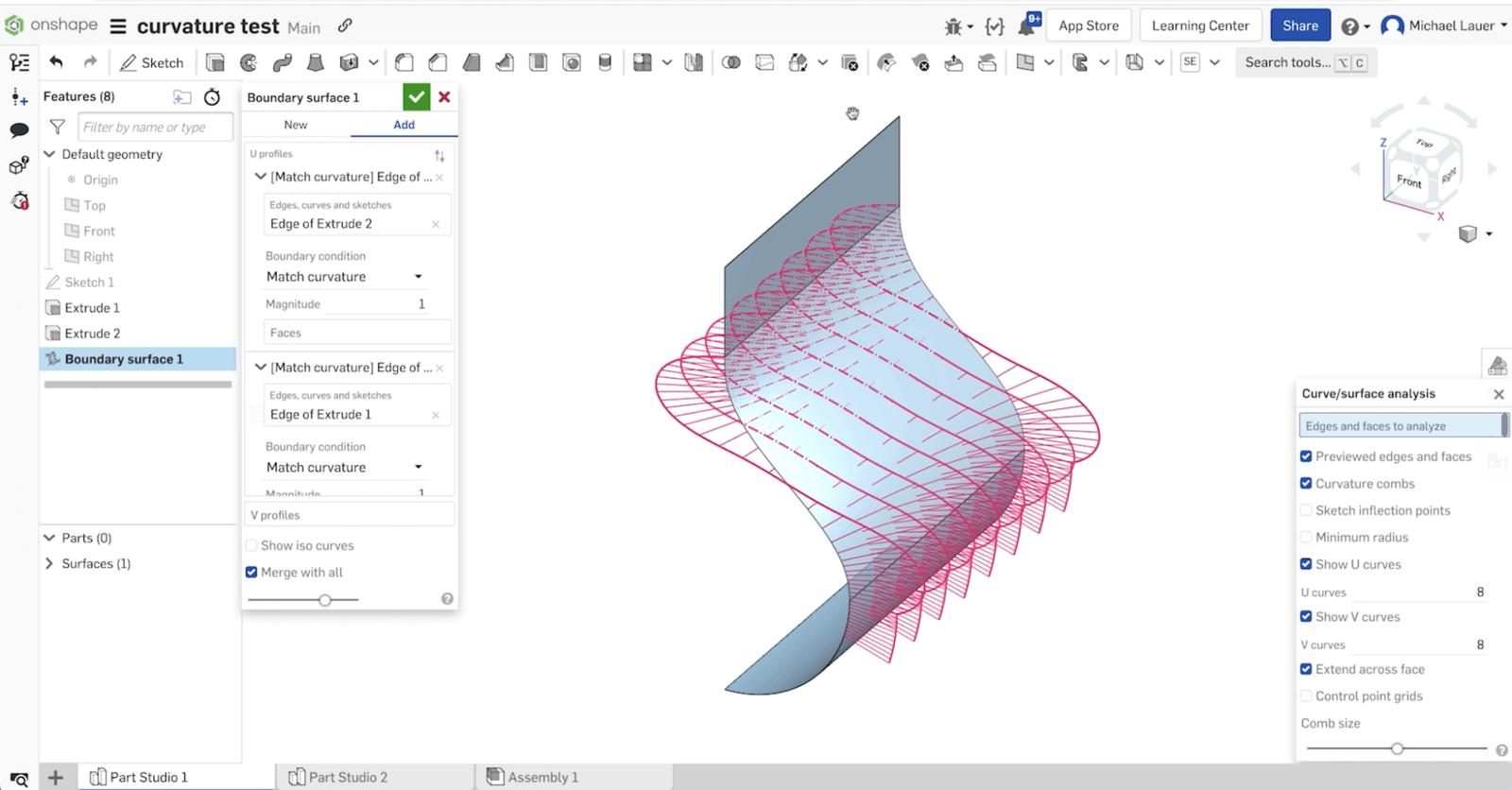
Boundary Surface

Surfacing tools are integral to industrial designs and consumer product designs, and we’ve been adding several features to our surfacing toolbox over the past years, e.g., loft and fill surfaces, splines, bezier curves, intersection curves, enhanced bridging curves, and most recently boundary surfaces. This takes the quality of the surfaces and the performance of regeneration to the next level. And we’re working on enhancing boundary surfaces to be curvature continuous!
Along with all these creation tools, we are also adding a ton of new analysis tools so you can quickly gauge the quality of the curves and surfaces being created, such as curvature color maps, control point display, with edge dihedral analysis in the works.
Render Studio Enhancements

Render Studio is our fast, easy-to-use, cloud-native, photorealistic renderer built right into Onshape.
It was released a little over a year ago and we are working to improve it in these areas: performance; integral tools like versions, merging, branching, sharing, and auto-saving; and user experience enhancements.
More CAD Features in Store
These six areas that we highlighted at Onshape Live are but a small portion of what we have planned for the coming weeks and months. Watch the full Sneak Peek session for free and on-demand on the Onshape Live '23 page to get more context around these planned updates.
We will continue releasing new features and improvements like clockwork every three weeks and you can see the full list of improvements in each release in the New in Onshape section on the Onshape Forum, as well as the release changelog.
I can’t wait to host next year’s Sneak Peek session and meet even more of Onshape’s users and customers!
The Onshape Discovery Program
Learn how qualified CAD professionals can get Onshape Professional for up to 6 months – at no cost!
Latest Content

- Customers & Case Studies
- Robotics
- Commercial (Pro/Standard)
- Case Study
Hands-Off Robotic Gardening
07.07.2023 learn more
- Blog
- Collaboration
- Branching & Merging
- Simulation
- Aviation, Aerospace & Defense
- Industrial Equipment & Machine Design
- Energy
- Robotics
- Startup
- Government (US)
Y Combinator’s Reindustrialization Push: Why Hardware Startups Need Agile Engineering Tools
08.01.2025 learn more
- Blog
- Evaluating Onshape
- Data Management
Data Management Simplified: Why Onshape Outperforms Traditional CAD Systems
10.30.2025 learn more
- Blog
- News from Onshape @ PTC
- Commercial (Pro/Standard)
Onshape Joins the AWS Marketplace: Expanding Access to Cloud-Native Design Tools
10.02.2025 learn more



