
1:26
Onshape Simulation is an integrated part of assemblies. But sometimes a single part needs to be simulated rather than the whole assembly.
This Tech Tip explains how individual parts can be simulated with Onshape Simulation.
At this time, only Professional and Enterprise account holders can access Onshape Simulation.
Isolating a Part
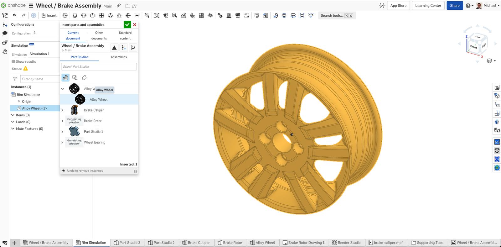
First, create a new assembly to insert the part you want to simulate. To start a simulation, you need a fixed instance inside the assembly. However, the fixed instance is excluded from the simulation result. So another instance is needed in the assembly.

Create an In-Context Reference Surface or Part
A quick and easy way to create a new instance that is going to be fixed later within the assembly, is to create a Part Studio in the context of the assembly. Create a surface or a part with an offset of zero and insert the created surface into the assembly.
This fixed surface serves as a reference for mating the component you want to simulate.


The component you want to simulate is then mated to the fixed surface.

Simulating the Component
Onshape Simulation is not an extension or another environment to switch to – it is an integrated part of the assembly. All that is required to run the simulation is to define the loads and view the results.

After applying the loads, click on “Show results”. That’s it. Simulation has never been so simple.

This Tech Tip helped you learn how to simulate a standalone part. We have more resources for you to learn more about Onshape Simulation. Check out the self-paced course in the Onshape Learning Center for more.
Interested in learning more Onshape Tech Tips? Check out our Tech Tips page.
Latest Content

- Blog
- Becoming an Expert
- Assemblies
- Simulation
Mastering Kinematics: A Deeper Dive into Onshape Assemblies, Mates, and Simulation
12.11.2025 learn more
- Blog
- Evaluating Onshape
- Learning Center
AI in CAD: How Onshape Makes Intelligence Part of Your Daily Workflow
12.10.2025 learn more
- Blog
- Evaluating Onshape
- Assemblies
- Drawings
- Features
- Parts
- Sketches
- Branching & Merging
- Release Management
- Documents
- Collaboration
Onshape Explained: 17 Features That Define Cloud-Native CAD
12.05.2025 learn more



