
1:47
Onshape’s Ball Mate allows users to create ball joint movements with one simple mate connection. Familiarize yourself with the Ball Mate and start thinking outside of the box about where you may want to utilize it.
Creating a Ball Joint with the Ball Mate
In traditional CAD software, users are left to find creative solutions for representing a ball joint motion within their assembly.
Onshape takes away this hassle by providing the Ball Mate. The Ball Mate allows for three degrees of freedom, rotation about X, Y, and Z. Typically, a ball joint is left with full rotation depending on the restrictions from a completed assembly. However, the Ball Mate allows for applied limits to the rotation based on a defined angle.
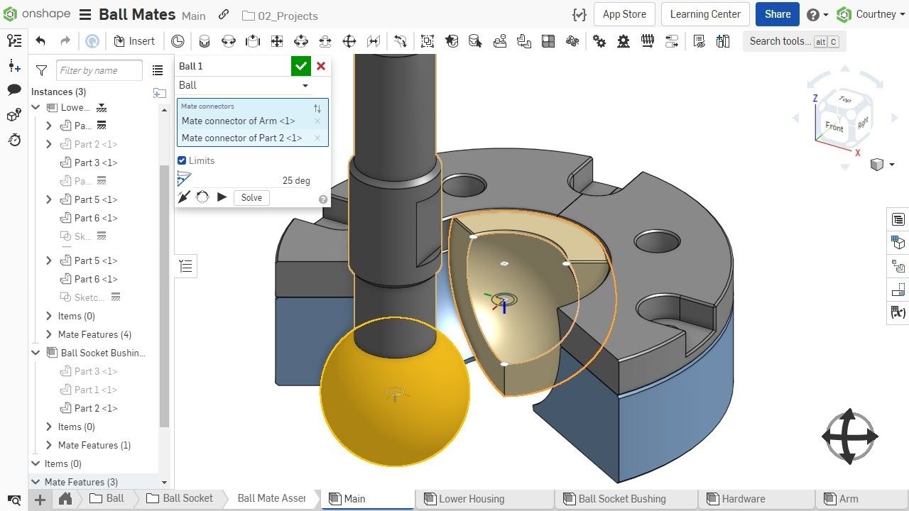
Like most mates in Onshape, the Ball mate requires the selection of Mate Connectors. For this mate, select corresponding Mate Connectors from the two spherical faces where rotation should occur. If a limit to the three degrees of freedom should be applied, enable the limit option in the dialog. Set an angled value for the limit. Test the rotation of the Ball Mate using the animate button and accept the mate.

The Many Uses for Ball Mates
The Ball Mate represents the movement of a spherical bearing or ball joint in an assembly. Ball joints are used throughout mechanical design, frequently mentioned within automobile suspensions, but there are many uses for the Ball Mate you might not have considered.
The Ball Mate can be used for any spherical rotation where those three degrees of freedom are welcomed, such as a ballpoint pen, a truck hitch connection, prosthetic joints, pistons, and much more, as exampled below.

Feel free to play with the Ball Mate and its various uses throughout your assemblies. Keep in mind that if it is not the right mate for the degrees of freedom you are looking for, Onshape allows you to quickly change the mate type from within the mate dialog.
For more on the Ball Mate, watch this video below:
Interested in learning more Onshape Tech Tips? You can review the most recent technical blogs here.
Latest Content

- Blog
- Becoming an Expert
- Assemblies
- Simulation
Mastering Kinematics: A Deeper Dive into Onshape Assemblies, Mates, and Simulation
12.11.2025 learn more
- Blog
- Evaluating Onshape
- Learning Center
AI in CAD: How Onshape Makes Intelligence Part of Your Daily Workflow
12.10.2025 learn more
- Blog
- Evaluating Onshape
- Assemblies
- Drawings
- Features
- Parts
- Sketches
- Branching & Merging
- Release Management
- Documents
- Collaboration
Onshape Explained: 17 Features That Define Cloud-Native CAD
12.05.2025 learn more



