
04:17
Good news! Onshape Simulation has just added Modal Analysis, an essential FEA tool used to understand the mechanical characteristics and behavior of systems and components. Now, in addition to linear statics for stress analysis, you can explore the dynamic behavior and resonant frequencies within your designs. Welcome to the future of mechanical design, where instant, accurate simulation guidance is transforming the way designers work!
What is Modal Analysis?
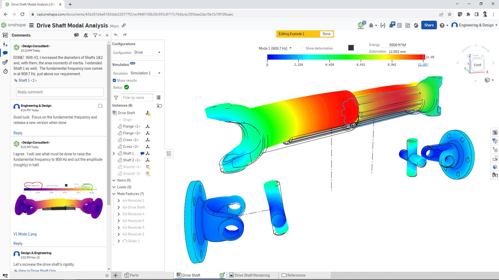
Modal Analysis is a computational technique that reveals how a structure will naturally tend to deform and vibrate. Engineers and designers utilize this information to minimize noise, prevent resonance, and enhance structural integrity.
When you incorporate Modal Analysis earlier in your design workflows, you gain a deeper understanding of vibrational characteristics that can help you improve your design. For example, guided by the results, you can make assemblies more flexible or rigid by changing the design’s shape, part-to-part connections, and material properties. This helps you to proactively minimize mechanical strain in your designs and avoid conditions that could result in mechanical failure.

What Makes Onshape’s Modal Analysis Designer-Friendly?
With Onshape, it's all about making life easier for designers by making their tools more intuitive. Onshape delivers a unified CAD and FEA experience, allowing you to interactively fine-tune your designs based on simulation results.
But what does “unified” really mean? And how does Onshape make Modal Analysis simpler so you can make smarter design decisions faster?
The answer is that “unified” means the FEA model is the CAD model. Simulation is no longer something else you do: it is a benefit you enjoy simply by modeling in Onshape.
As proof, there is no “setup” for a Modal Analysis – apart from asking Onshape to show the results, which begins the calculation. Once an assembly is created, you can immediately visualize the shape, intensity, and frequency of each vibrational mode. The natural frequencies you obtain depend only upon the structure's shape, part-to-part connections and material properties.
Onshape automatically infers connectivity between Assembly Mates, intuitively supports Assembly Configurations, and keeps pace with real-time Part Studio edits. So, when your design changes because you modify it or because your colleague does in a live co-editing session, your simulation results simply refresh thanks to the power of cloud compute.
You cannot get a more designer-friendly simulation workflow.
Onshape’s unique, proprietary approach takes care of the preprocessing and meshing on your behalf, freeing you to put all of your energy into your design. You can fearlessly and confidently explore various design options, knowing that your simulation results always stay up-to-date with your assembly. With Onshape's unified data model, any modification to the assembly instantly refreshes the FEA results, saving you from the hassle of redoing work.
To learn how to perform Modal Analysis, see the What’s New in Onshape post.
How Can Onshape’s Simulation Help You Optimize Designs?
As you are designing, actively experimenting, and determining important parametric dimensions, you can check your model for resonance and structural rigidity. This allows you to use material efficiently and to reinforce your structure precisely – increasing or decreasing its stiffness – by making adjustments in the Part Studio or the Assembly. You can investigate the impact of different Configurations and examine how different parts should be joined together. With cloud-computing resources returning results interactively, you can perform simulations and design edits until you’re happy with your optimized design.
READ: Tech Tip: How to Simulate a Standalone Part in Onshape
And Yes, Built-In PDM Applies, Too
Onshape’s data-centric approach doesn’t just stop with CAD. When we say that Onshape Simulation is unified with the assembly design environment, we ensure that the simulation definition is part of your design history, always versioned and available when you need it.
Make Sure to Share
One of Onshape's strongest differentiators is its ability to foster real-time, multi-user collaborative design. With modal analysis, you can now incorporate vibrational analysis into your conversations and design reviews. Teams, whether they're in the same room or spread across continents, can now effortlessly view, edit, share, and comment on structural analysis. Onshape’s streamlined collaboration enables teams to make better decisions and shorten product development cycles.

Modal Analysis in Onshape offers a streamlined approach towards identifying and mitigating potential vibrational issues in structural designs. By unifying structural analysis with the collaborative and flexible environment of Onshape, designers and engineers can craft optimized, innovative, and sustainable solutions that stand out in today’s competitive marketplace.
Onshape Simulation is the ideal choice for accelerating your design iterations with accurate mechanical guidance and is included with the Onshape Professional plan.
The Onshape Discovery Program
Learn how qualified CAD professionals can get Onshape Professional for up to 6 months – at no cost!
Latest Content

- Case Study
- Automotive & Transportation
Zero Crashes, Limitless Collaboration, One Connected Workflow With Cloud-Native Onshape
12.04.2025 learn more
- Blog
- Becoming an Expert
- Assemblies
- Simulation
Mastering Kinematics: A Deeper Dive into Onshape Assemblies, Mates, and Simulation
12.11.2025 learn more
- Blog
- Evaluating Onshape
- Learning Center
AI in CAD: How Onshape Makes Intelligence Part of Your Daily Workflow
12.10.2025 learn more
- Blog
- Evaluating Onshape
- Assemblies
- Drawings
- Features
- Parts
- Sketches
- Branching & Merging
- Release Management
- Documents
- Collaboration
Onshape Explained: 17 Features That Define Cloud-Native CAD
12.05.2025 learn more



