
2:23
Another 3 weeks, another update – and another chance to show you all the awesome things we have been working on to make your life easier! Let's dig in...
COPY ASSEMBLIES AND DRAWINGS TO CLIPBOARD
You can now copy assemblies and drawings to the clipboard, then paste them into another Onshape Document. All references to the assembly and drawing will also be copied. The copied assembly or drawing is not linked to the original.
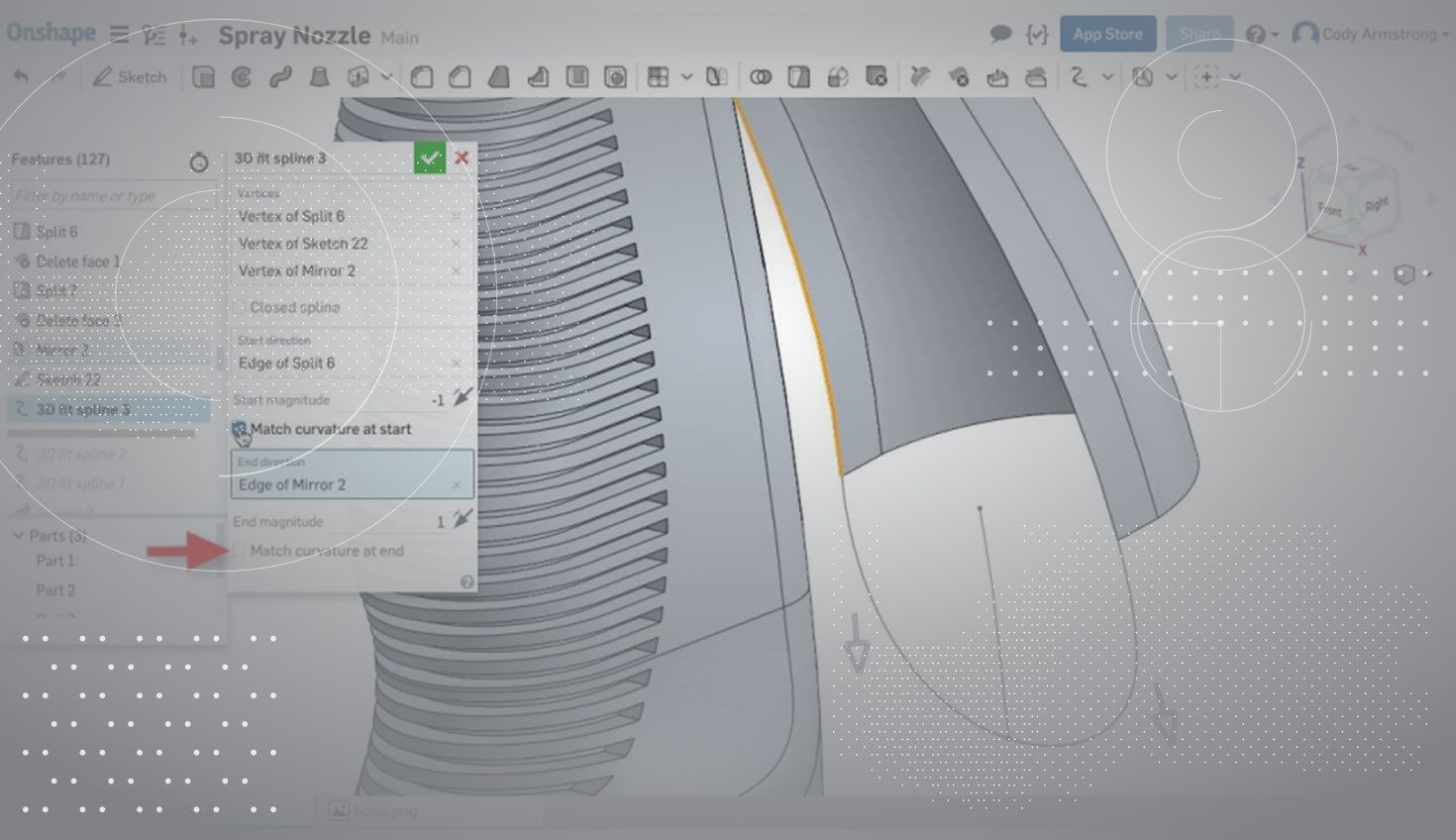
MATCH CURVATURE IN BRIDGING CURVE AND 3D FIT SPLINE
You now have options in both the bridging curve command and the 3D Fit Spline command to match the curvature, giving you curvature continuous transitions between your selections and the curves you are creating.
3D FIT SPLINE IMPROVEMENTS
You can now reference a plane or planar face when specifying direction in the 3D Fit Spline command.
INSPECTION DIMENSIONS IN ONSHAPE DRAWINGS
You can now specify a dimension as an Inspection Dimension with a new option in the Dimension Panel dialog.
DRAWING DIMENSION TEXT ALIGNMENT
You will find a new Drawing Properties option to align all dimension text horizontally.
JOGGED ANGULAR SECTION VIEWS
You can now add jogs to angular section views.
ATTACH GEOMETRIC TOLERANCE TO DIMENSION
You can now attach a Geometric Tolerance to a dimension in Onshape Drawings. Simply drag the symbol over a dimension on initial insert or after it has been placed. You can detach at any time by dragging the symbol away from the dimension.
DRAWING PROPERTIES IN RIGHT-MOUSE CLICK MENU
You'll find a new "Drawing Properties" option when right-clicking in an Onshape Drawing. In the past, this was only available as an icon in the toolbar.
COLLAPSE PARTS LIST
You can now collapse the Parts List in your Part Studio.
IMPORT INTO MULTIPLE DOCUMENTS
You will find a new option when importing assemblies to "Split Assemblies and parts into multiple documents." This will create Documents for each sub-assembly and part and organize them into a folder named after the top level. To maintain ideal performance, there will be a limit to the number of parts that you can import with this option.

SELECT EDGES IN “SHADED WITHOUT EDGES” DISPLAY STYLE
You can now select edges when using the "Shaded without Edges" display style.
IMPROVEMENTS TO THE ONSHAPE LEARNING CENTER
We've added two new advanced courses to the Onshape Learning Center exclusively for Professional users: Simultaneous Sheet Metal and Managed In-Context Design. In addition, we've also made the Onshape Fundamentals Learning Pathways free for everyone (in the past, these courses were limited to Onshape Professional users).
Latest Content

- Blog
- Collaboration
- Education
- Enterprise
- Customers & Case Studies
From Concept to Real-Life Impact: Building a First-of-Its-Kind Inclusive Picnic Table
01.09.2026 learn more

- Blog
- News from Onshape @ PTC
Onshape at CES 2026: Where Innovation Meets the Show Floor
01.05.2026 learn more



