3D CAD Software
Professional Grade 3D Design Online
What is 3D CAD?
3D CAD, or three-dimensional computer-aided design, is the use of software to create, modify, analyze, and optimize designs in a virtual, three-dimensional space. It allows designers and engineers to produce digital models of physical objects, enabling visualization, simulation, and manufacturing preparation with greater precision and efficiency than traditional manual drafting methods.

Modern 3D CAD
Accessible from Any Device, Collaborative and Cloud Compute Ready
Online CAD
Onshape's cloud-native CAD enables seamless real-time collaboration allowing teams to work together simultaneously from anywhere on any device. Integrated data management with version control and robust release management keep teams in sync, while its cloud architecture offers effortless scalability. Engineering teams completely eliminate the need for cumbersome software installations and associated IT overhead.

Cloud-native Parametric Design
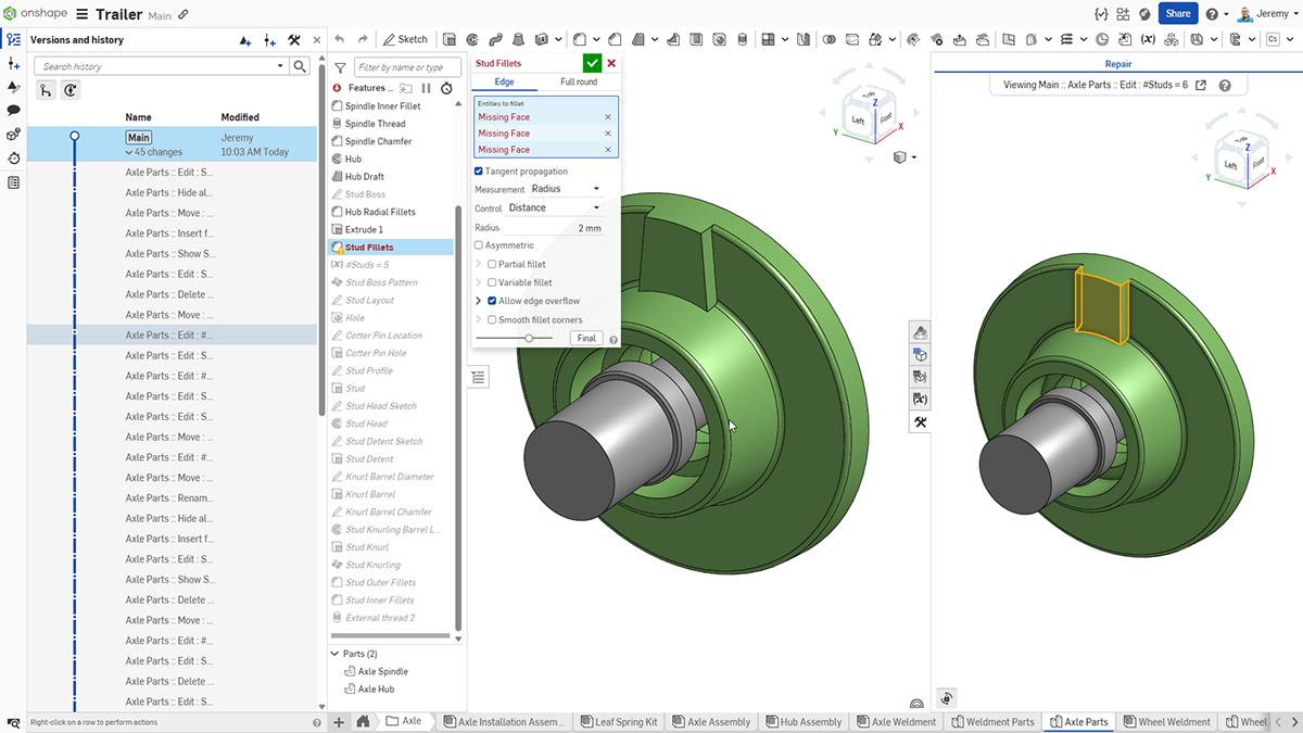
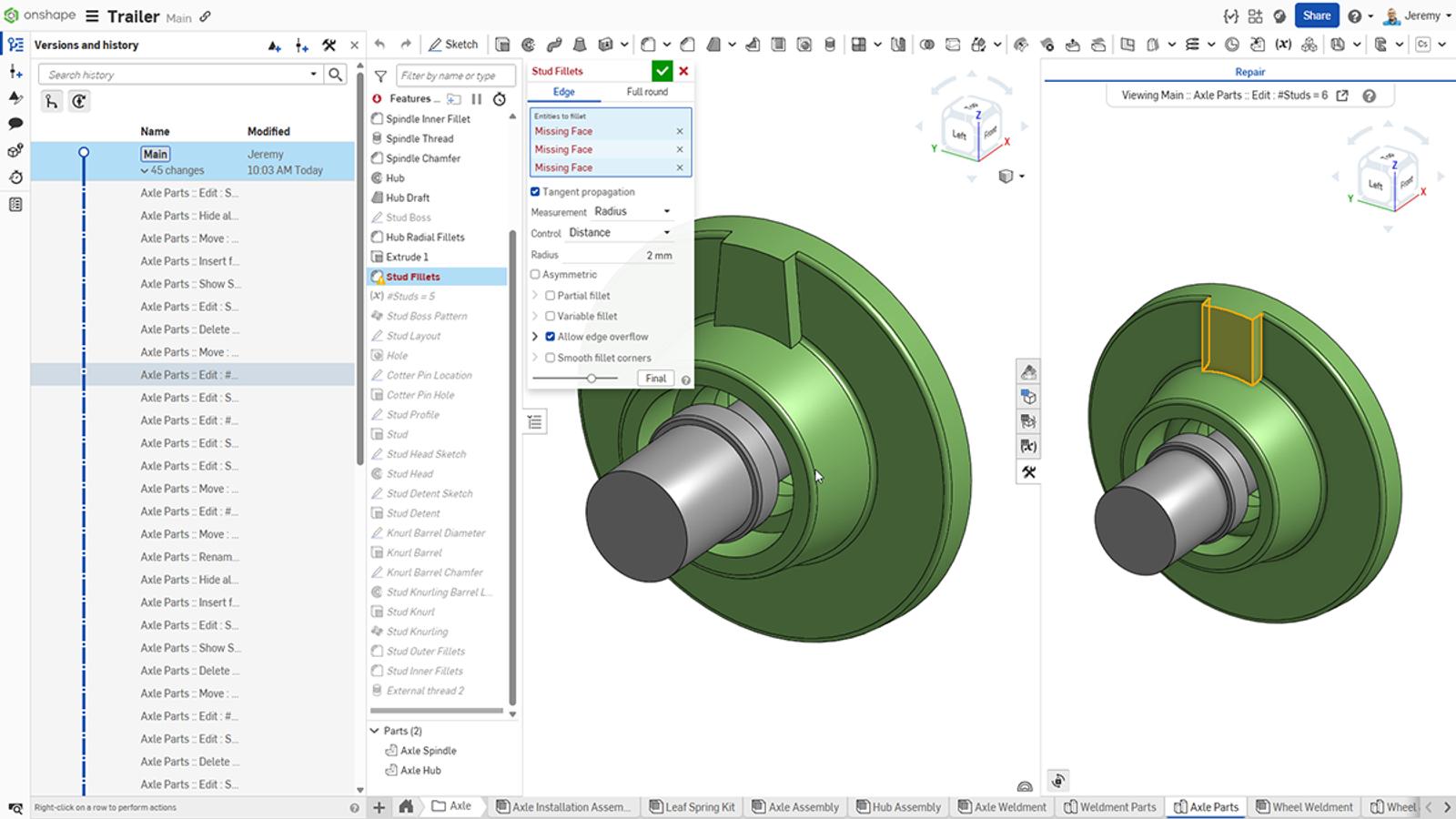
Parametric design empowers iterative product development through modifiable parameters. When changes break the model, Onshape's Repair Manager accesses all prior design changes allowing users to revert to a previous state of a broken feature or reference. This quick access to a functional prior version dramatically accelerates troubleshooting, allowing designers to swiftly identify the problematic change and restore their parametric model to a healthy condition.

Cloud Computing always Included
Cloud computing transforms rendering and simulation workflows by granting on-demand access to extensive computational resources. Onshape users can render and simulate their designs within minutes without crashing or locking up their local machines. Onshape eliminates the need for expensive hardware, complex on premise installations and constant maintenance. Onshape is cloud-native, and cloud compute is always included.
CAD Software that Scales with Teams of all Sizes and Skills
Onshape makes it easy for individuals and organizations to get started using CAD and scale-up as they grow, no matter their team size or experience level. Everyone, from students and hobbyists to large global corporations, can get a CAD solution that fulfills their needs and preferences.
Trusted by Thousands of Companies




$1.25M Annual Savings: AEInc.’s Success with Onshape’s Cloud-Native Platform
06.06.2025
Learn how Alternative Engineering saves $1.25 million annually using PTC’s Onshape.
Read Case Study

Trek Bicycle's Quest for Innovation and Speed
01.29.2025
Learn how Trek Bicycles accelerates design, eliminates outdated CAD issues, and saves costs with Onshape.
Read Case Study

Custom Truck One Source Races Towards Vertical Integration
12.12.2024
Discover how Custom Truck One Source saved $500K annually and boosted engineering productivity by 15% using Onshape.
Read Case Study
Latest Content

- Blog
- Becoming an Expert
- Assemblies
- Simulation
Mastering Kinematics: A Deeper Dive into Onshape Assemblies, Mates, and Simulation
12.11.2025 learn more
- Blog
- Evaluating Onshape
- Learning Center
AI in CAD: How Onshape Makes Intelligence Part of Your Daily Workflow
12.10.2025 learn more
- Blog
- Evaluating Onshape
- Assemblies
- Drawings
- Features
- Parts
- Sketches
- Branching & Merging
- Release Management
- Documents
- Collaboration
Onshape Explained: 17 Features That Define Cloud-Native CAD
12.05.2025 learn more


