
02:21
Working with history-based parametric design tools inevitably means you’ll have to repair features as changes happen. Onshape tackles this problem by leveraging always-there cloud-based data management technology.
Design Iteration
We’ve all done it, made a design change early in the feature tree of our favorite CAD tool, only to watch other features produce warnings and errors. This is usually because downstream features are dependent on whatever you just changed or deleted.
This is the nature of parametric, history-based CAD design. If you remove whatever a feature was dependent on, that feature can no longer reference that geometry and doesn’t know how to proceed.

Handling Change by Referencing the Past
Most CAD software presents these problems as warnings or errors and asks the user to resolve the missing references. Depending on the design tool, fixing these errors can sometimes be a time-consuming process.
However, Onshape uses the power of its cloud-based “always-on” data management to provide a better and much faster way to update these features by leveraging your design's history.
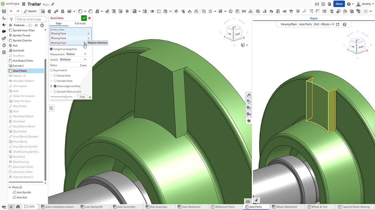
Simply right-click on any feature that’s presenting a warning or error and choose “Edit healthy moment” for that feature.

This will go through the version and history graph to find the most recent point in time when the selected feature was still valid. This moment in time will be highlighted in the history graph, and a side-by-side repair window will appear on the right-hand side of the screen. This comparison view will stay synchronized with your current view unless you deselect the synchronize view button in the lower-left corner of the repair window.

Updating References
If you hover over any missing selection within the feature selection, it will be highlighted in the previous version in the repair window. This makes it easy to determine if there’s new geometry to select that can be used as a replacement.

When you choose to replace a reference, Onshape will check to determine whether that reference was used in any other features. If it were, you would automatically be presented with the option to propagate that replacement to those features as well. This reduces the need to update the same reference in any downstream features.

Depending on the change that initially presented the error messages, this can sometimes simply resolve all of the other downstream issues, making quick work of resolving your design change. If you want to see this entire process, you can watch the video below.
By leveraging version history and intelligent reference tracking, Onshape transforms what was once a tedious manual process into an efficient, automated workflow. For design teams looking to reduce iteration time and minimize the friction of design changes, Onshape’s approach to error resolution offers a compelling solution.
The Onshape Discovery Program
Learn how qualified CAD professionals can get Onshape Professional for up to 6 months – at no cost!
Latest Content

- Case Study
- Industrial Equipment & Machine Design
Reframe Systems: Transforming Homebuilding with Digital Automation and Cloud-Native Onshape
09.25.2025 learn more
- Blog
- Becoming an Expert
- Assemblies
- Simulation
Mastering Kinematics: A Deeper Dive into Onshape Assemblies, Mates, and Simulation
12.11.2025 learn more
- Blog
- Evaluating Onshape
- Learning Center
AI in CAD: How Onshape Makes Intelligence Part of Your Daily Workflow
12.10.2025 learn more
- Blog
- Evaluating Onshape
- Assemblies
- Drawings
- Features
- Parts
- Sketches
- Branching & Merging
- Release Management
- Documents
- Collaboration
Onshape Explained: 17 Features That Define Cloud-Native CAD
12.05.2025 learn more



