
02:52
Fillets and Face Blends are both powerful tools in Onshape for creating smooth transitions between surfaces. Fillet is the preferred choice for most geometric rounding and constant-radius transitions, especially in prismatic or mechanical designs. Face Blend complements these capabilities by offering greater flexibility and control in complex surfacing scenarios.
Understanding Fillet Strengths
The Fillet feature is optimized for speed, reliability, and predictable modeling outcomes. It handles constant-radius and variable-radius blends, supports asymmetric filleting, and works well in most connected-solid workflows. For the majority of part modeling tasks, a fillet provides clean transitions with minimal setup.
Why Fillets Sometimes Fail
Fillet failures are usually caused by geometric conditions rather than limitations in the feature itself. Common root causes include:
- Highly curved or rapidly changing surface intersections
- Small faces or narrow edges that shrink during the fillet operation
- Multiple edges converging at a single point with incompatible curvature
- Downstream topology that prevents the fillet from trimming correctly
When the underlying geometry becomes too complex or produces conflicting curvature requirements, the fillet solver may not be able to generate a consistent rolling-ball surface.
Where Face Blend Helps
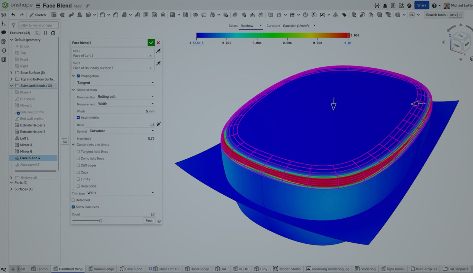
Face Blend is designed for situations where more control is needed than a rolling-ball or variable-radius fillet can provide. It allows blending between connected or disconnected surfaces, and can generate transitional surfaces that are independent from the parent faces. This makes it especially useful in industrial design, consumer products, freeform transitions, and sculpted geometry.
Key Capabilities of Face Blend
Face Blend provides options that go beyond traditional filleting:
- Multiple cross-section types, including rolling-ball and swept profiles
- Advanced propagation controls, such as tangent, adjacent, or custom
- Constraints and limits that manage start and end conditions
- Support for symmetry, trimming adjustments, and hold lines
- Ability to detach blends for later use in a surfacing workflow
These tools let you shape curvature flow and manage transitions with a higher degree of control.
The many use cases of Face Blend in action:
Choosing the Right Tool
Use Fillet when the geometry is primarily mechanical, edges are well defined, and a constant or variable radius gives the intended result.
Use Face Blend when standard fillets cannot produce the curvature quality you need, when surfaces do not meet cleanly, or when you require a sculpted or direction-controlled blend that follows a custom profile.
Functionality | Fillet | Face Blend |
Works on connected faces | Yes | Yes |
Works on disconnected faces | No | Yes |
Creates independent (detached) surfaces | No | Yes |
Constant-radius transitions | Yes | Yes |
Variable / asymmetric radius options | Yes | Yes |
Curvature-continuous transitions (G2) | Yes | Yes (with full control) |
Complex curvature control (magnitude, hold lines, constraints) | Limited | Extensive |
Rolling-ball cross-section | Yes | Yes |
Swept-profile cross-section | No | Yes |
Advanced propagation options | Edge-based, standard propagation | Adjacent, tangent, custom, multi-surface propagation |
Control over trimming, limits, and start/stop conditions | Basic trimming and edge selection | Full trimming controls, explicit limits, directional controls |
Uses hold lines for guiding curvature | No | Yes (tangent, inverted tangent, custom) |
Handles multi-edge convergence well | Often challenging | Designed specifically for complex transitions |
Surface sculpting / freeform control | Limited | High |
Optimized for mechanical geometry | Yes | Yes, but primarily for surfacing workflows |
Preferred for industrial design curvature flows | Sometimes | Frequently |
Performance and simplicity for common transitions | Excellent | More setup required |
Functionality
Fillet
Face Blend
Works on connected faces
Yes
Yes
Works on disconnected faces
No
Yes
Creates independent (detached) surfaces
No
Yes
Constant-radius transitions
Yes
Yes
Variable / asymmetric radius options
Yes
Yes
Curvature-continuous transitions (G2)
Yes
Yes (with full control)
Complex curvature control (magnitude, hold lines, constraints)
Limited
Extensive
Rolling-ball cross-section
Yes
Yes
Swept-profile cross-section
No
Yes
Advanced propagation options
Edge-based, standard propagation
Adjacent, tangent, custom, multi-surface propagation
Control over trimming, limits, and start/stop conditions
Basic trimming and edge selection
Full trimming controls, explicit limits, directional controls
Uses hold lines for guiding curvature
No
Yes (tangent, inverted tangent, custom)
Handles multi-edge convergence well
Often challenging
Designed specifically for complex transitions
Surface sculpting / freeform control
Limited
High
Optimized for mechanical geometry
Yes
Yes, but primarily for surfacing workflows
Preferred for industrial design curvature flows
Sometimes
Frequently
Performance and simplicity for common transitions
Excellent
More setup required
Modeling Advice
If you encounter repeated fillet failures:
- Simplify the underlying surfaces before applying the fillet
- Add small transitional fillets earlier in the workflow
- Reduce the radius until the geometry supports the operation
- Consider changing the order of operations to avoid over-constraining the topology
- Switch to Face Blend when you need manual control of direction, curvature, or limits
Complementary Surfacing Tools
Fillet and Face Blend are complementary tools. Fillets are the backbone of most mechanical modeling tasks, while Face Blend gives you the extra surfacing precision needed for complex, aesthetic, or disconnected transitions. Understanding when to use each feature will help you model more efficiently and produce cleaner, higher-quality surface results in Onshape.
Friends Don’t Let Friends Use Old CAD!
Know a colleague who could benefit from our cloud-native, fully-featured collaborative design platform?
Latest Content

- Blog
- Aviation, Aerospace & Defense
- Branching & Merging
- Custom Features
- Learning Center
- Onshape Government
Why Aerospace & Defense Teams Choose Onshape for Product Development
12.18.2025 learn more
- Blog
- Evaluating Onshape
Cloud-Native CAD 2025 Wins: Revenue Growth, Real-Time Collaboration, Unified CAD-CAM
12.17.2025 learn more
- Blog
- Becoming an Expert
- Assemblies
- Simulation
Mastering Kinematics: A Deeper Dive into Onshape Assemblies, Mates, and Simulation
12.11.2025 learn more



